Here is a tough truth about senior year: being smart is not always what keeps you on track. Many students miss deadlines, forget forms, start assignments too late, or feel overwhelmed by basic life management. The problem is often not ability. It is execution. When you learn online, you usually have more freedom than students in a traditional classroom. That freedom can be powerful, but it also means you are responsible for noticing due dates, beginning tasks, managing distractions, and following through without someone standing over you.
If that feels hard, you are not failing. You are working with a set of mental skills called executive functioning. These skills help you plan, prioritize, start, organize, remember, adapt, and monitor your own behavior. The good news is that executive functioning is not a personality trait you either have or do not have. It is a set of skills you can build with the right systems.
At age 17, independence is no longer a future idea. It is already here. You may be managing online coursework, part-time work, sports practice, family responsibilities, scholarship applications, driving appointments, or messages from teachers and employers. The people who seem "naturally organized" are often just using habits that reduce mental load. They are not relying on memory alone.
When executive functioning is strong, you are more likely to submit work on time, communicate early, keep promises, and make steady progress even when motivation is low. When it is weak, the consequences build up fast: late work, stress, damaged trust, missed opportunities, and the exhausting feeling of always trying to catch up.
Executive functioning is the set of self-management skills your brain uses to guide actions toward a goal. It includes planning, organizing, prioritizing, self-monitoring, controlling impulses, adapting when plans change, and following through over time.
Think of executive functioning as the management system behind your goals. Wanting to do well is important, but wanting alone does not create a plan, start a task, or protect your focus when your phone lights up.
Several skills work together. Prioritization helps you decide what matters most right now. Working memory helps you hold information in mind long enough to use it, like remembering teacher instructions while opening the correct assignment. Task initiation helps you begin, especially when a task feels boring, confusing, or stressful. Cognitive flexibility helps you adjust when plans change. Self-monitoring helps you notice whether your current behavior matches your goals.
These skills are connected. For example, if you do not prioritize well, you may spend an hour answering low-stakes messages instead of starting a paper due tomorrow. If task initiation is weak, you may understand what to do but still delay starting. If self-monitoring is weak, you may tell yourself you are "working" while actually switching tabs every two minutes.
This is why random productivity tips often fail. You do not just need motivation. You need systems that support the exact skill that is breaking down.
Skill problem or system problem? Before blaming yourself, ask what is actually going wrong. Are you forgetting tasks, underestimating time, getting distracted, avoiding discomfort, or not knowing the first step? The best strategy depends on the real problem. A reminder helps forgetting. A timer helps drifting. A written first step helps avoidance.
Once you identify the problem clearly, the solution becomes more practical and less emotional.
One of the strongest executive functioning strategies is to create a single trusted system for your responsibilities. To externalize your responsibilities means to stop trying to keep everything in your head. Instead, you put tasks, appointments, due dates, and reminders somewhere reliable. This system works as a loop, as shown in [Figure 1]: capture it, schedule it, review it, and act on it.
Your command center can be digital, paper-based, or mixed, but it should include three parts: a calendar for events and deadlines, a task list for action items, and reminders for things that must happen at a specific time. What matters most is consistency. If you scatter information across text messages, sticky notes, random tabs, and your memory, tasks disappear.

Use this simple setup:
Calendar: Put in due dates, work shifts, appointments, application deadlines, and live online sessions.
Task list: Write action steps, not vague intentions. "Research two scholarships" is better than "scholarships."
Daily review: Spend about 5 to 10 minutes checking what is due soon, what needs starting, and what can wait.
Notice the difference between a deadline and a task. "Essay due Friday" belongs on your calendar. "Find sources," "write outline," and "draft introduction" belong on your task list. That separation reduces confusion.
Setting up one trusted system
Step 1: Capture everything
Open your school platform, email, notes app, and messages. Write down every assignment, form, meeting, and responsibility in one place.
Step 2: Sort by type
Put fixed-time commitments into your calendar. Put action items into your task list. Put recurring items, like checking announcements, into repeating reminders.
Step 3: Name the next action
For each major item, ask: "What is the first visible action?" Replace "start project" with "open document and list required sections."
Step 4: Review daily
At the same time each day, check your list and calendar. This keeps the system alive.
The daily review is where the system becomes real. Without review, even a great planner becomes storage instead of support. Later, when you are triaging stress, the same loop from [Figure 1] helps you recover because you can see what exists instead of guessing.
Large tasks trigger procrastination because they feel unclear. A giant project like "finish senior portfolio" sounds important, but it does not tell your brain what to do next. Backward planning, as shown in [Figure 2], starts with the final deadline and works backward to create smaller milestones.
This method is powerful because it turns pressure into structure. Instead of promising yourself you will "work on it later," you decide exactly what needs to happen by each earlier date. That gives you time to revise, ask questions, and handle surprises.

Here is a practical way to break down any major responsibility:
Step 1: Define the finish line. What counts as done?
Step 2: List the parts. Research, drafting, editing, formatting, submission, confirmation.
Step 3: Estimate how long each part might take.
Step 4: Add buffer time because things almost always take longer than expected.
Step 5: Put milestone dates on your calendar, not just the final due date.
Time estimation matters because students often plan with best-case thinking. If you assume a task will take 30 minutes and it really takes 90, your whole day gets thrown off. A smarter question is: "If this goes normally, how long will it probably take?" Then add a small cushion.
Backward planning example: online research paper due in 10 days
Step 1: Identify the final deadline
The paper must be uploaded by Friday at 11:59 p.m.
Step 2: Break it into parts
Choose topic, gather sources, take notes, write outline, draft body, write introduction and conclusion, revise, proofread, upload.
Step 3: Create milestones
Topic chosen by Monday, sources collected by Tuesday, outline by Wednesday, rough draft by Saturday, final revision by Thursday night.
Step 4: Turn milestones into daily actions
Instead of "work on paper," today's action becomes "find three reliable sources and save quotes."
If you get stuck, reduce the size of the first step. "Write essay" is intimidating. "Open document and type three bullet points" is manageable. Momentum often begins after the smallest possible start.
Self-direction matters most when structure is low. In online learning, nobody sees whether you opened the assignment at 9:00 a.m. or spent an hour scrolling first. That means you need strategies that reduce the need for constant willpower. A good workspace lowers friction, as [Figure 3] shows, by making the right action easier than the distracting one.
Environment design is one of the most underrated executive functioning tools. If your phone is next to your keyboard, your notifications are on, five tabs are open, and your bed is right there, you are not weak if you drift. You are in a setup that makes drifting likely.

Try building a work environment with these rules:
Visible task: Keep one written task in front of you.
Limited tabs: Open only what you need for the current task.
Phone distance: Put your phone across the room or in another room.
Timer: Work in short focused blocks, then take a brief break.
Reset ritual: At the end of each work block, decide the next action before you stop.
Routines also matter. A routine is not about being robotic. It is about lowering the energy needed to decide what to do next. If every day starts with "What should I even do?" you lose time and attention before work begins.
A simple morning routine might look like this: check calendar, check task list, choose top three priorities, start the hardest task first, and delay non-urgent messages until after the first work block. The exact routine can change, but the sequence should stay familiar enough that your brain recognizes it as the start of focused time.
Many people assume procrastination is mainly laziness, but it is often an emotion-management problem. If a task feels confusing, boring, or likely to expose mistakes, your brain may avoid it to escape discomfort in the short term.
That is why task initiation improves when you make the first step small, clear, and low-pressure. You are not tricking yourself. You are reducing emotional resistance enough to begin.
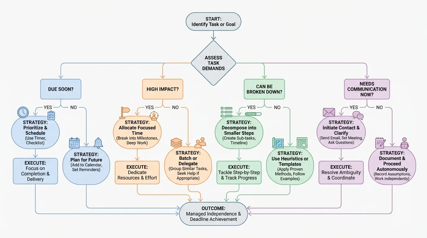
When everything feels urgent, use a quick triage process. A decision path like the one in [Figure 4] helps you sort tasks by urgency, importance, and actionability instead of reacting to whichever task feels loudest.
Ask these questions in order: What is due first? What has the biggest consequence if missed? What can be completed quickly? What must be started now even if it cannot be finished today? What requires communication right away?

This matters because stress distorts judgment. Under pressure, people often choose easy tasks for relief instead of important tasks for progress. Answering messages, cleaning your desktop, or renaming files can feel productive while the real deadline keeps approaching.
If you know you will miss a deadline, communicate early. Do not disappear. A short, respectful message is a real executive functioning skill because it protects trust and may create options.
What to say when you are behind
Step 1: State the situation clearly
"I am behind on the project and will not meet tonight's deadline."
Step 2: Show responsibility
"I should have contacted you sooner, and I am working to fix it."
Step 3: Give a realistic plan
"I can submit sections one and two by tomorrow evening and the full draft by Saturday."
Step 4: Ask, do not demand
"If an adjusted timeline is possible, I would appreciate it. If not, I understand."
Even if the answer is no, you have acted responsibly. That matters in school, work, and adult life. The triage flow from [Figure 4] also helps after a setback because it shows you what to salvage first instead of giving up on everything.
When you are already behind, use a recovery sequence:
First, list everything you owe.
Second, mark what is still recoverable.
Third, contact the people who need updates.
Fourth, finish the highest-impact items first.
Fifth, review what caused the problem so it happens less often next time.
Executive functioning is not only about assignments. It is also how you manage real-life responsibilities without constant reminders. That includes waking up on time, tracking work shifts, showing up for appointments, remembering forms, planning transportation, answering professional messages, and balancing responsibilities at home.
Independence grows when you stop treating each responsibility as a separate emergency and start managing your life as one connected system. If you have a dentist appointment, a shift at work, an essay due, and groceries to pick up, those all belong in the same planning system because they all compete for your time and attention.
| Situation | Weak response | Strong executive functioning response |
|---|---|---|
| Assignment due in three days | Wait until the night before | Break it into steps and schedule the first step today |
| Important email arrives | Read it, forget it, respond too late | Add a task or reminder immediately and reply within a planned window |
| Busy week ahead | Hope you remember everything | Review calendar, estimate time, and protect work blocks |
| Missed one task | Avoid the whole system | Reset, communicate, and re-enter the plan the same day |
Table 1. Comparison of ineffective and effective responses to common independence challenges.
Professional communication is part of self-direction too. If you get a message from a teacher, supervisor, coach, or program coordinator, avoid the habit of thinking, "I'll answer later," unless you have actually scheduled when later is. Unanswered messages become hidden stress.
"You do not rise to the level of your goals. You fall to the level of your systems."
— James Clear
That idea fits executive functioning perfectly. Systems carry you on low-energy days. Without systems, your performance depends too much on mood.
Trap 1: Procrastination through vagueness. If a task feels unclear, define the first visible action. Do not write "college applications." Write "open application portal and list required sections."
Trap 2: Perfectionism. Some students delay because they want the ideal start. In real life, a good draft finished on time is usually more useful than a perfect idea that never gets submitted.
Trap 3: Overcommitting. Saying yes to too much creates hidden deadline collisions. Before agreeing to something, check your actual calendar.
Trap 4: Depending on memory. Memory is helpful, but it is not a planning system. Put it in writing.
Trap 5: Decision fatigue. Too many choices drain energy. Repeating routines, meal planning, preset work times, and standard review habits preserve attention for harder decisions.
Progress beats intensity. Strong executive functioning usually looks less dramatic than people expect. It is not one heroic all-nighter. It is regular planning, early starts, honest communication, and small corrections before problems get huge.
That is why consistency matters more than occasional bursts of effort. A 20-minute daily review can prevent hours of cleanup later.
You do not need to rebuild your whole life at once. Start with one or two changes that remove your biggest source of stress. If you often forget things, build a capture habit. If you start too late, practice tiny first steps. If you drift online, redesign your workspace and phone rules.
Try This: For the next seven days, use one calendar and one task list only. Every time a responsibility appears, put it into that system immediately.
Try This: Before bed, choose tomorrow's top three priorities and write the first action for each one.
Try This: When a task feels overwhelming, shrink it until it feels almost too easy to refuse.
Try This: If you are behind on something right now, send one honest update message today instead of waiting for the situation to get worse.
Executive functioning is really the skill of making your future life easier with actions your present self can actually complete. That is what independence looks like: not doing everything alone, but managing yourself well enough to plan, ask for help early, and follow through.